2026世界杯出线规则靠谱吗
2026世界杯出线规则靠谱吗

当国际足联宣布2026世界杯扩大到48支球队、并同步调整出线规则时,全球球迷的第一反应并不相同:有人兴奋,认为机会变多、悬念更足;也有人担心,“扩军”会拉低比赛质量,复杂的出线规则会让世界杯变成一场算分游戏。那么,站在理性分析的角度,这套全新的2026世界杯出线规则到底靠不靠谱,能否平衡“公平性”“观赏性”和“商业利益”,便成了一个值得深入讨论的话题。
赛制大扩军 背后的逻辑是什么
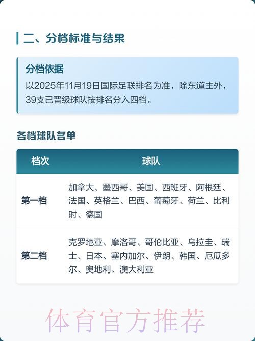
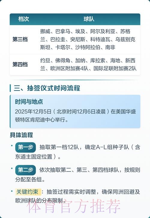
2026世界杯最大的变化,是从32队扩充至48队。表面看,这是一次规模升级,实则意味着出线名额重新分配、各洲际的竞争格局发生明显变化。亚洲将拥有8 5个直接名额和1个附加赛席位,欧洲则有16个名额,非洲高达9个,南美6个直接加1个附加赛,北美中北美及加勒比地区则是3个半再加东道主名额。这种明显向非传统强势洲际倾斜的分配方式,一方面被视作对全球化和“足球普惠”的回应,让更多新面孔有机会站上世界杯舞台;也引来“会不会削弱整体水平”的质疑。
从制度设计初衷看,国际足联显然在强化“全球参与感”的叙事逻辑。更多球队进入决赛圈,意味着更多国家的球迷会为世界杯买单,商业价值自然水涨船高。特别是对亚洲和非洲来说,以往“陪跑”的中等球队,现在有了更现实的出线通道,这无疑会刺激本土联赛、青训投入、赞助市场等一整套产业链。出线名额增加并不等同于竞争强度下降,关键在于新的分组方式与出线规则,是否能保证强者仍需证明实力,弱者也能保留悬念,这才是判断是否“靠谱”的核心尺度。

从32到48 小组赛结构改变了什么
以往32队世界杯的经典结构,是8个小组每组4队,小组前两名出线,然后进入16强淘汰赛。这套模式简单明了,球迷和球队都非常熟悉。2026世界杯则采用12个小组 每组三队 小组前二外加部分成绩最好的第三名晋级的设计,这一改动几乎重塑了整个小组赛出线规则的逻辑。
三队一组的直接后果,是每个小组只有三场比赛,每支球队只踢两场就要决定命运,这令偶然性和策略性大幅提升。如果一支传统强队在首战发挥失常,第二战就极可能背水一战;反过来说,实力稍逊的球队只要在一场比赛中打出超水平发挥,就有望拿到足以出线的关键积分。这种三队组内循环,使得每一场比赛的权重被放大,且为最后一轮可能出现的“默契球”“算分战”埋下了潜在变量 —— 这是球迷最担心的部分。
国际足联意识到这一隐患,因此在赛程编排上提出调整思路,如让最后一轮同时开球以避免“提前知道结果”的信息差,甚至曾讨论采用加时或点球打破小组赛平局来减少“算平就出线”的默契空间。无论如何微调,三队一组的结构天然弱化了相互牵制的平衡性,这也是部分专家质疑新出线规则“稳定性不足”的原因之一。
出线规则的公平性如何体现
讨论“2026世界杯出线规则靠谱吗”,绕不开的一个维度就是公平性。48队赛制中的公平,有三个层面值得拆解 一是洲际名额的分配是否合理,二是小组内竞争条件是否均衡,三是小组间比较(尤其是“最佳第三名”)是否存在制度偏差。
从洲际角度看,名额明显向过去的“弱势洲”倾斜,这在严格竞技主义者看来是对实力排序的“扭曲”;但从世界足球发展和政治平衡来看,这种倾斜具有某种现实合理性。事实上,世界杯从来都不是纯粹意义上的“世界最强32队”或“48队”比武,而是在保证基本竞技水平的前提下,为全球更多地区提供展示窗口。如果把“靠谱”理解为“既要保证高水平比赛,又要兼顾世界范围内的参与和认同”,那么扩军后的名额结构并不算完全失衡。
第二个层面,小组内的公平问题则更技术化。三队一组必然出现有球队先打完两场、另一队还剩一场的情况,导致信息不对称;休息时间安排、首轮轮空方的心理和体能优势,都会对出线难度产生微妙影响。即便通过程序算法尽量平衡,也难以完全避免某些小组被诟为“死亡组”,而另一些被批评为“礼包组”。但这种情况,在32队时代也同样存在,只是48队放大了样本,争议被放大,并不意味着规则本身失效。
第三个层面,也是最容易被忽视的,是小组间的比较机制。随着最佳第三名的加入,不同小组之间会通过积分、净胜球甚至公平竞赛积分进行对比。这个机制会让部分球队在最后一场小组赛中,倾向于追求更多净胜球而非稳定控场,从观赏性上看可能增加攻势足球的场面,但也容易制造失衡的比赛结果,使得某些小组的第三名因为“刷数据”而获得晋级优势。这种“可操作空间”正是外界担忧规则是否“经得住考验”的关键所在。
案例对比 欧洲杯扩军与亚洲球队的窗口期
衡量新出线规则是否靠谱,不妨参照一个现实案例 —— 欧洲杯扩军。2016年欧洲杯从16队扩军至24队,引入“4个成绩最佳第三名晋级16强”的模式。当时也有类似质疑:会不会稀释对抗,增加鸡肋比赛。不过事实证明,扩军并未明显拉低比赛质量,反倒让一些此前很难晋级的球队(如冰岛、威尔士)获得惊艳表现的舞台。小组第三的晋级机制,也在一定程度上提高了小组赛最后一轮的悬念和戏剧性,尽管部分场次出现了“只要不输太多就安全”的策略,但整体观感仍可接受。
将这一经验平移到2026世界杯,可以预期的是,更多亚洲球队和非洲球队将成为“黑马一号种子库”。例如,对亚洲而言,8 5个名额意味着像中国、乌兹别克斯坦、伊拉克、约旦这样长期在门外徘徊的球队,将拥有更现实的出线目标。在新的出线规则下,只要在关键的亚洲区预选赛阶段抓住“直接晋级”或“附加赛”机会,就有可能进入世界杯小组赛;到了世界杯,小组三队制又使得“打一场翻盘仗”的战略更加可行。
以假设性的案例来看,如果一支亚洲中游球队在世界杯分组中遇到一强一弱两支对手,只要在对阵相对接近的对手时全力争胜,再在面对传统强队时守住净胜球,那么拿到三四分就有很大机会争取“小组第二”甚至“最佳第三名”。这种局面在32队时代几乎难以想象,而在48队时代则变得现实可行。从提升“全球希望值”的角度看,2026世界杯出线规则无疑是利好且务实的。
商业与竞技之间 靠谱的边界在哪里
质疑者常说,2026世界杯的出线机制更多是为商业服务:比赛场次增加、参赛国家扩容、美国加拿大墨西哥三国联合主办,都昭示着巨大的市场开发与收益空间。在这种背景下,出线规则是否被“商业逻辑”牵着走,成为对其是否靠谱的一大拷问。
不过回到具体规则层面,商业利益与竞技公平并非完全对立。通过设置合理的晋级体系和对阵路径,仍然可以确保大部分传统强队不会过早出局,从而维持整体关注度;也给新兴力量提供足够的试炼场。三队一组、最佳第三名晋级等设计,确实增加了不确定性,但这既是竞技足球的魅力所在,也是商业运营所乐见的“戏剧张力”。出线形势越扑朔迷离,越容易刺激收视率和讨论度。
真正决定“靠不靠谱”的,不是扩军本身,而在于执行细节和动态调整能力。例如,如何通过赛程编排尽量降低默契球风险,如何在规则条文中对净胜球、红黄牌、对赛成绩等排序标准进行精细设计,甚至在首届实施后,是否敢于根据实际问题对规则做微调,这些都将决定2026世界杯出线规则能否被历史证明为“成功版本”而非“试验品”。
综合判断 这套规则是高风险高回报的大胆尝试
总体来看,2026世界杯出线规则并非完美无缺,却也称不上“完全不靠谱”。从全球足球发展和商业格局的角度,它是一场高风险高回报的制度革新。对传统豪门而言,容错率略有提升,但每一场小组赛的重要程度并未降低;对中小球队来说,门槛相对放宽,但想要真正走远,仍需在关键节点拿出硬实力。

如果说过去的世界杯更像一场为精英球队量身打造的“精英锦标赛”,那么2026年的版本则更接近一场在全球范围内广泛撒网的“大型足球节日”。这种转变必然伴随着出线规则的复杂化与博弈空间的扩大。靠不靠谱,最终要由球场上的比赛质量、出线悬念的真实程度以及球迷的体感来给出答案,而不是仅仅停留在纸面推演。













